Chinese Chemical Letters . 2021, Full text
Xinyu Song【宋新宇】ad1 Rui Wang【王锐】bc1* Junfang Gaoa Xiaoyue Han【韩潇玥】bc Jianfeng Jin【金剑锋】bc Changjun Lv【吕长俊】a* Fabiao Yu【于法标】bc*
- aDepartment of Respiratory Medicine, Department of Pediatric Gastroenterology and Nephrology, Binzhou Medical University Hospital, Binzhou 256603, China
- bKey Laboratory of Hainan Trauma and Disaster Rescue, Department of Neurology, The First Affiliated Hospital of Hainan Medical University, Hainan Medical University, Haikou 571199, China
- cKey Laboratory of Emergency and Trauma, Ministry of Education, Key Laboratory of Hainan Functional Materials and Molecular Imaging, College of Pharmacy, College of Emergency and Trauma, Hainan Medical University, Haikou 571199, China
- dState Key Laboratory of Respiratory Disease, National Clinical Research Center for Respiratory Disease, Guangzhou Institute of Respiratory Health, the First Affiliated Hospital of Guangzhou Medicine University, Guangzhou 510120, China
- https://doi.org/10.1016/j.cclet.2021.08.11
Abstract
The therapy of non-small lung cancer (NSCLC) is limited by wide metastasis and chemotherapy resistance, herein, we present a new cancer-targeting prodrug PBG with the integration of realtime
fluorescence visualization. The potent anticancer drug Gefitinib conjugates a biotinrecognition ligand yielding the prodrug PBG via a GSH-activatable disulfide bond linker. Once
coupling a near-infrared azo-BODIPY fluorophore into the molecular structure of PBG, we obtain its fluorescent theranostic TBG. The prodrug PBG can sustain Gefitinib release by the
high level of GSH in the pathophysiological milieu. We evaluate the drug delivery of the prodrug PBG using fluorescent TBG in PC9 cancer bearing nude mice models, which indicate
that TBG can be utilized to monitor the in vivo drug release process. Prodrug PBG can be targeted to accumulate in the cancer lesion with a better and efficaciously therapeutic result
compared with the single Gefitinib treatment in cells and in vivo. The fluorescence images also reveal that the targeting accumulation and longitudinal retention of anticancer drug in cancer
lesions will contribute to the superior therapeutic effects. The above applications of our new prodrug PBG and its fluorescent theranostic TBG have the potential contribution to the research
in biology and the clinical medicine.
Graphical abstract
The new cancer-targeting prodrug TBG was presented for real-time imaging of in vivo drug release process during therapy of lung cancer.
Keywords
Fluorescent probe
Drug delivery
Theranostics
In vivo imaging
Lung cancer






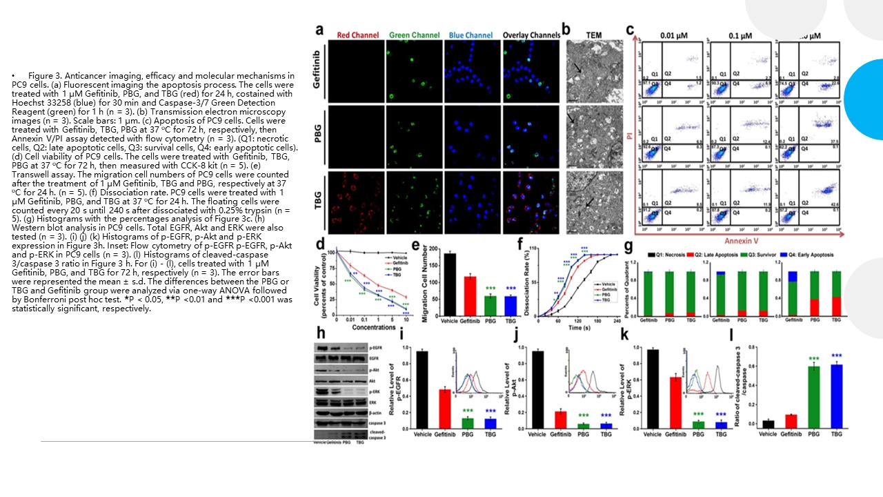
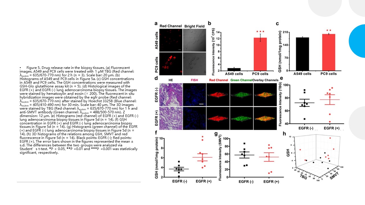
In this study, we focus on a proof-of-concept examination of targeting anticancer prodrug and its theranostics for enabling visualization of cancer therapy. We have successfully designed and synthesized a new biotin-targeting prodrug PBG and its fluorescent theranostic TBG for the specific treatment of NSCLC. PBG improved the specific delivery and accumulation in PC9 cells. With employing PC9 cancer bearing nude mice model, we verify the in vivo therapy efficiencies of PBG and TBG on NSCLC. The near-infrared fluorescence changes of TBG can be utilized to describe the selective distribution, longitudinal retention process and therapeutic state of in PBG in cancer lesions. Besides, although we have confirmed the cancer cells with EGFR mutation containing more GSH than those without mutation, the results from patient-derived lung cancer tissues demonstrate the drug release of PBG is determined by both GSH concentration and SMVT expression level. We anticipate that our prodrug PBG can benefit NSCLC patients with Gefitinib targeting release. The theranostic features of TBG can be valuable to precisely assess the pharmacokinetic profile of PBG for NSCLC treatment .